上銀智慧機器手實作競賽
2020/08/24
第13屆『上銀智慧機器手』實作競賽成績揭曉
資料來源:經濟日報 戴辰
第13屆『上銀智慧機器手』實作競賽,於8月19日在南港展覽館,進行激烈的總決賽。第13屆參賽組別分為「應用組」與「技職組」。「應用組」以大學生為主,競賽關卡以貼近生活為的設計主軸,關卡從垃圾分類、拼圖到撞球對打,透過解決生活問題,考驗參賽隊伍的思考力、技術力、解決問題能力與應變能力;「技職組」以高中職的學生為主,考驗參賽隊伍的實機操作能力、熟練度與速度,學生需於限時五十分鐘內完成指定任務,讓競賽成為一種實力的證明。

上銀科技卓文恒董事長與所有得獎同學大合照。 上銀科技/提供
近年來觀察到許多參賽隊伍礙於經費預算無法添購機器手臂參賽,因此,上銀科技協助台灣智慧自動化與機器人協會,創辦「台灣機器人產學聯盟」並於於8月13日聯盟啓動時捐贈50台機器手臂,價值超過2000萬元給學校,希望向下札根從高中職開始培養人才,並自第12屆開始全面調整賽制,分為「應用組」與「技職組」,希望學生從技職開始就能熟悉手臂的基礎操作進而參加「技職組」競賽,到了大學就可以參加「應用組」的競賽,在此期間還可以參加TAIROA的機器人工程師認證考試,一魚多吃的概念,學生學會手臂操作技能,除了參加比賽拿獎金、還可以應用手臂解決生活上的問題、進而取得證照 與 順利就業。
第13屆『上銀智慧機器手』實作競賽,「應用組」共24隊報名,16隊入圍決賽;「技職組」,呈現爆炸性成長,共69隊報名,20隊入圍決賽,1~13屆累計364支隊伍參賽。競賽獎金,「應用組」每個關卡都分別設有冠、亞、季軍,各可獲得新台幣15萬、12萬及10萬元;「技職組」只要是完成關卡的隊伍,皆可獲得獎學金新台幣2萬元。
決賽項目如下:
應用組:
1.智慧分類:機器手臂從混雜擺放的物品堆中,將種類、材質及大小各異的物品,分類夾取至不同的分類箱內。
2.智慧撞球:採單淘汰制,撞球檯面上總計15 顆號碼球,兩支隊伍輪流出桿,使母球滾動後撞擊任一號碼球,使球落入球洞。
智慧拼圖:機器手臂夾取35片圖案面朝上的拼圖(散亂平放不堆疊),完成圖案拼組。
應用組:
1. 智慧堆疊:將工作平台上2*5平放的積木方塊陣列,依照上面文字、圖形排成5*1(HIWIN)及1*5(2020!)的樣式。

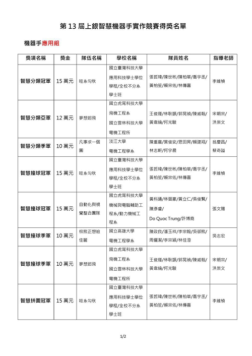
第13屆上銀智慧機器手實作競賽得獎名單 上銀科技/提供

第13屆上銀智慧機器手實作競賽得獎名單 上銀科技/提供

(左起)工業局謝志浩科長、楊志清副局長 上銀科技卓永財總裁、卓文恒董事長。上銀科技/提供

上銀科技卓文恒董事長(中間)與台科大三冠王得獎同學合影。 上銀科技/提供

上銀科技卓文恒董事長與虎科大得獎同學合影。 上銀科技/提供

上銀科技吳俊良助總與吳文加協理與所有參賽同學大合影。 上銀科技/提供